近几年,脑机接口技术得到了快速发展,然而人脑与计算机的双向沟通距离实用化水平还存在一定差距,这主要源于人脑和计算机分别采用离子和电子两种不同的信号传导介质。离子电子耦合器件可以实现离子传输和电子转移在同一电路中的有机结合,因此为生物系统和电子设备之间的信息传递提供了可能的媒介。然而要真正实现生物系统和电子设备之间的信息交互,还需要设计开发具备逻辑运算功能的器件来完成信息的传输、处理和反馈。电容式离子二极管(CAPode)是一类基于超级电容器的新型电化学功能器件,被认为是构建离子电子耦合电路最具潜力的基础元件。然而目前电容式离子二极管的研究还处于起步阶段,限于电极材料和电解液自身的一些问题,现有电容式离子二极管仍存在整流比不高(~10)、比电容低(< 80F/g)、稳定性欠佳、生物相容性差及制造成本高的问题,无法满足实用化要求。
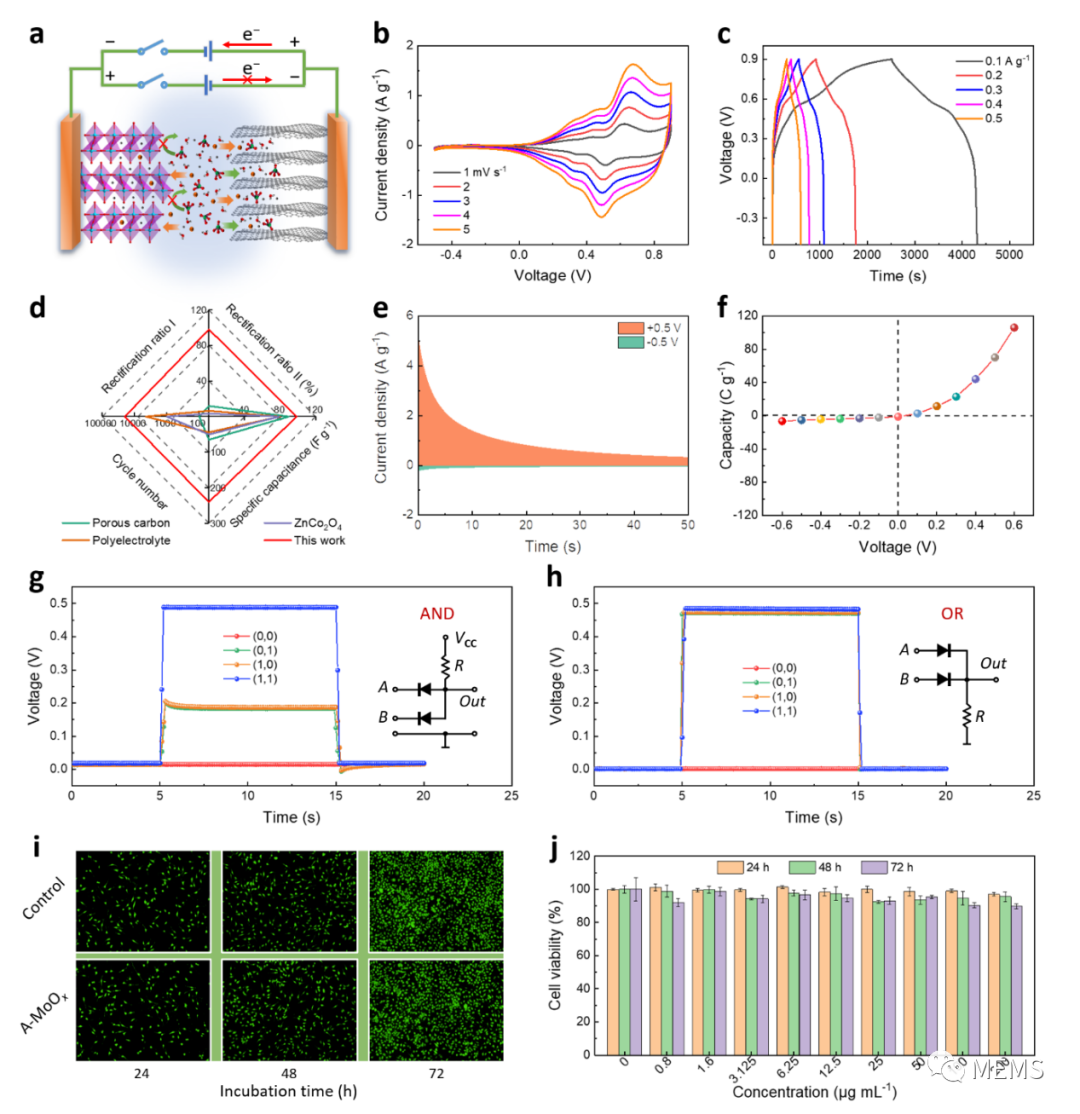
近日,兰州大学物理科学与技术学院兰伟教授领衔的柔性电子科研团队开发出一种基于氧化钼电极的电容式离子二极管。得益于氧化钼材料致密的二维层状晶体结构和带负电的层间离子传输通道,氧化钼电极对电解液阴阳离子表现出尺寸和电荷双重离子筛分效应。这种独特的协同离子筛分效应使氧化钼工作电极表现出136的超高整流比,该数值比现有体系高出一个数量级。同时,结合插层赝电容的电荷存储机制和优化匹配的电解液体系,氧化钼电极表现出448 F/g的高比电容和高达20000次循环的优异循环稳定性。如此优异的整流特性和电化学性能使所构建的电容式离子二极管可以在“与门”和“或门”两类逻辑运算电路里高效稳定工作。此外,氧化钼和相关组分材料都具有良好的生物相容性,这使得所构建的电容式离子二极管在未来基于离子电子耦合电路的脑机接口领域显示出巨大的潜力。
相关成果以“A Biocompatible Supercapacitor Diode with Enhanced Rectification Capability towards Ion/Electron Coupling Logic Operations”为题发表在国际顶级期刊《Advanced Materials》上,兰伟教授为本文通讯作者,萃英博士后马鸿云为本文第一作者,兰州大学口腔医学院王静教授团队参与了生物验证方面的研究,香港理工大学柴扬教授为本文共同通讯作者。

图1 面向人机交互的氧化钼基电容式离子二极管

图2 氧化钼电极的电化学储能机理及离子筛分效应

图3 氧化钼基电容式离子二极管的整流性能及生物相容性
该研究得到了国家自然科学基金面上项目、博士后创新人才支持计划、博士后科学基金面上资助、青海省科技合作项目和中央高校基本科研业务费等项目的大力支持。