工商时报报道称,日系某大厂日前传出减产计划,约有2,500个积层陶瓷电容(MLCC)料号将在明年3月停止接单,2020年3月不再出货,这些减产的料号约占该厂商产能的25~30%。对此,国巨掌门人在接受媒体采访时表示,扣除约20%转向小型化,外溢的订单将转来台湾,且部分规格只有国巨有能力承接。

据了解,日系指标性大厂月产能约1,200~1,300亿颗,包含TDK、村田等日商都在转产能,其中一家日商日前发通知给客户,约有2,500个料号在2019年3月停止接单,2020年3月不再出货。
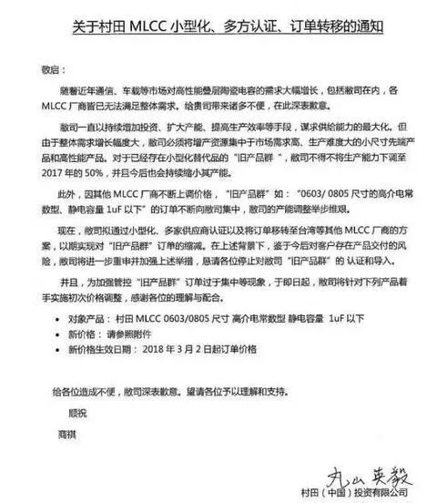
此前,村田曾向客户发送订单转移通知,称由于整体需求增长幅度大,公司必须将增产资源集中于市场需求高、生产难度大的小尺寸先端产品和高性能产品。对于已经存在小型化替代品的“旧产品群”(0603/085尺寸的高介电常数型、静电容量1uF以下),将生产能力下调至2017年的50%。

陈泰铭认为,日商藉由此策略,游说客户从传统型MLCC转向小型化,估计小型化的比率不会超过20%,转换需要认证、整个印刷电路板(PCB)重来,“如果这么容易,缺货情况不会拖这么久”!
陈泰铭表示,这些减产的料号约占该日商产能30%,扣除小型化的比率之后,外溢的订单会转到台湾,有些料号如X5R的0402、01005只有国巨可以承接。
他还表示,外界仅聚焦涨价,这只是供需短期现象,国巨拥有全球最广的通路,客户结构、产品组合与同业截然不同,目前欧美高阶、工规的比率拉升,高阶订单占比达40%,陆资客户的高阶订单占比也超过50%,这才是国巨毛利率长期高于同业的主因。
国巨日前宣布以新台币220亿元收购美国天线大厂Pulse,陈泰铭表示,在特斯拉(Tesla)、Google、思科(Cisco)、Amazon的BOM(物料清单)表中,到处可见Pulse的影子,国巨并购Pulse是要跳脱纯做OEM的格局,国巨要打世界杯,就要从欧美主流市场的Design in(设计导入)做起。